产品列表

PRODUCT

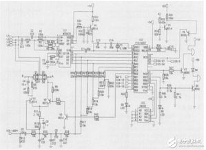
集成电路 核心特点、分类与设计概述

集成电路 核心特点、分类与设计概述

更新时间:2026-04-14 09:38:40

经营范围

SCOPE

一般项目:技术服务、技术开发、技术咨询、技术交流、技术转让、技术推广;广告设计、代理;广告制作;广告发布(非广播电台、电视台、报刊出版单位);软件开发;信息系统集成服务;计算机系统服务;信息技术咨询服务;动漫游戏开发;专业设计服务;互联网数据服务;集成电路设计;市场营销策划;机械设备销售;电子产品销售;家居用品销售;日用百货销售;化妆品批发;鞋帽批发;母婴用品销售(除依法须经批准的项目外,凭营业执照依法自主开展经营活动)。

公司简介

-

公司简介

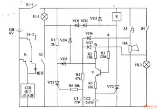
声动未来 拟声集成电路与广告设计的创新融合

企业信息

INFORMATION

企业信息

法人代表:王从喜

注册地址:上海市金山区亭林镇兴工路225号1幢(亭林经济二区)

所属行业:专业技术服务业

更多行业:其他未列明专业技术服务业,工业与专业设计及其他专业技术服务,专业技术服务业,科学研究和技术服务业

联系我们

电话:1820561**

地址:上海市金山区亭林镇兴工路225号1幢(亭林经济二区)

友情链接: 日用品 计算机系统集成 网络技术服务 技术推广 技术转让 门窗加工 日用品销售 网站建设 眼镜 存储支持服务 会务及展览展示服务 计算机软件的技术开发与销售 教育咨询 市场营销策划 网络技术咨询 信息系统集成服务 日用百货 经济贸易咨询 网络技术服务 计算机网络系统工程服务 投资咨询 家禽屠宰 广告制作 农产品零售 环境科技领域内的技术开发 网站设计 水果类 液晶拼接屏 人工智能行业应用系统集成服务 食品销售 电子产品及配件 吸污吸粪车 信息咨询服务 区块链技术相关软件和服务 展览服务软件 网络技术服务 胶粘制品 计算机 信息技术 厨具卫具 信息系统集成服务 信息系统集成服务 民办高校 网络与信息安全软件开发 工业机器人 光纤传感设备及相关配套服务 特种油墨 进出口代理 信息技术咨询服务 银屑病预防咨询 环境监测仪 各类工程建设 自行车 网络技术服务 信息咨询服务 服饰零售 塑料制品 酒店管理 商业综合体管理服务 数字内容制作服务 气动执行器 服饰 实验小学 环保科技 钢板 广州市哒哒健康咨询有限公司深圳分公司 上海颛氨软件开发有限公司 广西财旺金狮金融服务外包有限公司 上海蓬赢资产管理有限公司 中山市立丹源印刷设备有限公司 北京兴译语联信息科技有限公司 上海马开军网络技术有限公司 丽江天雨上院特色五星酒店 青岛秀润商业运营有限公司 北京鑫泰昊岳科技有限公司 山东博屹法律咨询服务有限公司 泊头市绿创环保设备有限公司 上海顺烁家政服务有限公司 武汉新爱保科技有限责任公司 上海卓康芙信息科技有限公司 北京智坤数图科技有限公司 上海布偶尼商贸有限公司 北京时代一峰信息技术有限公司 百色市西部蓝图劳动服务有限责任公司 上海轩捷网络科技有限公司 长兴和平望湖农家乐 四川卡力文商贸有限公司 淄博瑞匠信息科技有限公司 江门市川岛园林工程 北京诚网科技有限公司 张店区宇鸿健康信息咨询服务部 正宁县西麓果农生态农场 四川省中国青年旅行社有限公司锦江分社 潍坊浩海热处理设备有限公司 河南宏焱耐火材料有限公司 锦江区酷宇凡网络工作室 上海玛涛尔科技有限公司 佛山市安盛建材有限公司 上海晶纯网络科技有限公司 北京卵匀科技有限公司 上海辰件网络科技有限公司 中山万联科电子公司 天气预报 南通明亮电子商务有限公司